
更新:2025-12-17 16:45大小:1.41G
类型:手机游戏版本:v3.6.236 安卓版




无悔华夏下载最新版2026是一款十分有趣的策略战略经营游戏,玩家在游戏中扮演一名君主,需要聚华夏名将英才,制定策略,不断经营扩大势力,最终统天下,游戏以多朝代历史题材为背景设定,采用了经典国风水墨风格设计,满屏古风武侠元素所呈现的历史年代感气息,可全方位给于玩家仿若身临其境的体验。
兑换码:这很无悔
兑换码:无悔666
兑换码:《无悔华夏》
兑换码:华夏五千年 兑换码:历史一直燃
兑换码:魂入华夏
兑换码:华夏统一
兑换码:逆风笑 兑换码:无悔首发
兑换码:WHHX
兑换码:高山流水遇知音
兑换码:《无悔华夏》首发上线
兑换码:稚嫩的魔法师
兑换码:阿姆西MC
兑换码:大老师SAM
兑换码:一拳人OPM
兑换码:猫神辣椒酱
兑换码:双尾彗星
兑换码:晓月春日
兑换码:白滴肾
兑换码:逍遥小枫
兑换码:战争游戏研究所
兑换码:星云号
《无悔华夏》是一款君主视角的国家经营历史手游。玩家可以进入华夏五千年历史中不同时期,扮演所选朝代和势力的君主,通过制定不同的策略学习不同的政策来发展己方势力,携手历史知名文臣武将在不断与多方势力的纵横中,最终统一天下或完成不同结局。

游戏拥有丰富的朝代主线剧本,从古时期三皇五帝、夏商周到纷乱之世到春秋战国、秦楚汉等均有开放,并在针对不同历史时期设计了不同的特色玩法,如三皇五帝时期的祭祀系统、夏商周时期的天命系统、春秋战国时期的用间系统。玩家还可以在发展经营过程中达成相关典故成就,从游玩中领悟中华五千年历史文化。
通关朝代主线剧本后,玩家还可解锁著名历史战役的分支剧本,如荡气回肠的涿鹿之战、著名的历史时代节点成汤伐桀等,能够深入体验微观战役及某一具体战况的真实还原。
在战斗系统方面,《无悔华夏》更是独创性的融合了RTS战斗+指令牌即时战斗体系等多元丰富的设计,让玩家在化身君主不断与多方势力的纵横中,也能感受到指尖策略扭转乾坤的妙趣,体悟到独属于《无悔华夏》的游戏魅力。
在朝代主线剧本之外,开放有真实天气+日升月落引擎的世外桃源“山海界”,玩家可在山海界解锁不同功能建筑、进行资源搜集与产出等,在征战之余体验模拟经营的田园归隐之乐。
【魂入千年华夏】
多朝主线剧本 多样策略选择
【历史名臣招揽】
邀请入幕之宾 携手治理河山
【率兵征战天下】
丰富地形变化 微操即时对战
【大展宏图伟业】
君主角色扮演 横扫一统天下
【梦回山海之界】
种田模拟经营 额外资源产出
一、【平价民心流】
推荐指数;????
这一套搭配的名臣分别是李冰,张仪,庄子,女魃,都比较容易获得,但却能获得极高的性价比,李冰,女魃,庄子,技能都可以增加民心,并且都依赖高民心,高民心可以获得极高的加成,且庄子和李冰均能提高军事能力,加上其并无过分的负面buff,张仪可以说是春秋必备神卡,其技能的特殊性,能让玩家前期在春秋战国中,有更多的发育时间或进攻性,【有个张仪黑科技教学我这里先卖个关子】

二、【结盟发育流】
推荐指数;????
这一套搭配的名臣是范蠡,张仪,孟子,孙武,其核心是张仪,范蠡,孟子,他们三个技能相辅相成,张仪的连横可以提高他国好感度,前期就可以疯狂结盟,来触发范蠡和孟子的技能获得极高的钱粮产量提升,孙武的风林火山技能出征胜利即可获得威望,威望大于七十的时候,还能触发自己和张仪和范蠡的用间技能,提高战斗力和用间等级,在春秋战国是十分重要的,这套搭配,能在前期带来极高的钱粮收益,不用担心钱粮短缺,且这套搭配几乎没有任何负面效果,虽然孙武粮草技能会消耗大量粮草,但在其整体搭配带来的钱粮收益面前基本就忽略不计

三、【速推暴兵流】
第三套搭配,非常能打,但就是获取难度较高氪金大佬优先考虑这套
推荐指数;?????
这一套搭配的名臣是扁鹊,商鞅,姜尚,白起,商鞅可以用张仪代替,这套搭配几乎有着无可匹敌的军事能力,前期就可以获得极高的
战斗力和军心加成,商鞅和白起出征胜利都可以夺取他国军心,姜尚则是夺取敌国民心,并且还有封神和奇袭两个aoe技能,和扁鹊的范围回复生命值,商鞅和姜尚的技能正好互补,使其降低民心的负面效果被抵消掉,加上扁鹊的增加人口兵甲速度加成,前期就可以快速扩张,可以说是速推必备的一套搭配

四、【万金油搭配】
第四套搭配就是万金油组合,不止在春秋实用,在三皇和夏商周都不错
推荐指数;?????
这一套搭配的名臣是嫦娥,女艾,仓颉,孙武,嫦娥和孙武一个首充一个签到七天即可获得的金将,女艾是蓝臣,可以说这一套不但十分亲民,属性也是很平均的,不论是嫦娥的增加人口兵甲速度,还是女艾的获得城市信息,方便我们了解他国信息,仓颉的科技点能让我们前期就具备点出特种兵的能力,还有孙武的军事能力,都是十分的出众,是一套具有,增加战斗力,促进发展,范围aoe技能,科技点增加的万金油组合适用于目前的所有剧本都屡试不爽

一、剧本新玩法与目标讲解
本次剧本引入了国家集团、妙笔生花、奇观三大全新玩法,我们将根据不同结局势力结局可能会涉及到的玩法,来进行简单说明,方便王上尽快上手剧本。(详细的玩法讲解,各位可以观看官方发布的讲解文章)
国家集团玩法:国家集团是由宗主国与附属国共同组成,每个附属国会有一定的归化度,归化度越高,宗主国可以行使的权力越大,反之,附属国则可能会反叛脱离。
附属国的种类共有三种:朝贡、附庸、都护
其中朝贡国只会提供一定的钱粮支持,附庸国可以提供一定的军事支持,都护则可以提供多种支持,并且在满足条件时可以直接吞并纳入宗主国。
至于说详细的国家集团玩法,等我们在流程中需要用到的时候也会再为王上们演示讲解的。
注:本次大唐势力在完成部分国家使命任务或者招募对应名臣时,需要用到该玩法,也会在演示阶段具体说明展示的。
奇观玩法:在满足一定条件后,在特定的城市能够建造奇观,不同的奇观能够带来不同的效果,从而帮助玩家更好的体验游戏。
注:本次大唐势力中,我们在满足前置条件后,可以在【东都】修建奇观【白马寺】、【龙门石窟】,在长安修建【大雁塔】,在河南府修建【孔庙】等
妙笔生花玩法:通过政策、要地生产、国家使命等方式,可以获得【原本】与【灵感】两种特殊资源,在妙笔生花界面,可以以一篇【原本】与两个相性的【灵感】来创作名篇。
获得的名篇可以用于供奉获得对应的加成效果,也可以将名篇赠予属国,提高文化相容度。
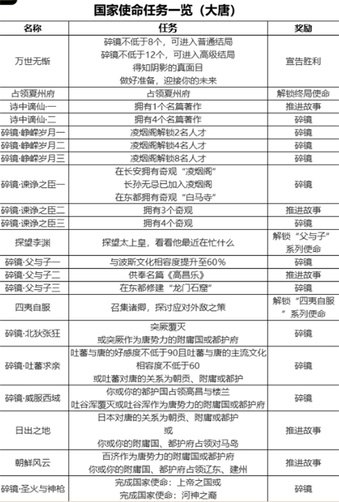
国家使命玩法:本次游戏目标依旧是通过完成对应国家使命任务,推进游戏剧情发展,从而进入特定的结局。
大唐的具体国家使命任务可见下表

二、开荒流程演示
本次大唐剧本,大唐势力可获得的结局分别为【贞观之治】、【万世无惭】、【济世安民】,前二者为大唐终局国家使命结局,后者为大唐统一结局。
由于精力有限,在这里就只展示终局国家使命结局的【贞观之治】与【万世无惭】了,统一结局就留给王上们自行探索啦~
本次大唐攻略,核心是获得足够的碎镜,从而满足结局需求。因此我根据获取方式,将国家使命任务分为四个阶段进行讲解,四个阶段并不存在固定的先后顺序,王上们根据自身喜好完成对应的使命任务即可。
第一阶段:
本阶段的碎镜获取为解锁名篇,可获取碎镜1个
对应的国家使命任务为【诗中谪仙·一】与【诗中谪仙·二】
名篇相对来说比较简单,通过大地图左下角的妙笔生花即可进入

消耗一个原本与两个灵感即可合成名篇,由于任务只对于量有所需求,因此本次名篇我们不考虑合成高级名篇,只合成最低级的即可。

注:【原本】可在庄园中通过消耗士子进行生产,相性为随机;【灵感】分为两大类,其中诗词类灵感(豪放、婉约、田园、边塞。隐逸)可在学宫通过消耗丝绸进行生产,其中著作类灵感(格物、正名、论衡、证信、察究)可在港口通过消耗铁进行生产。
同时由于我的流程对于战斗没什么需求哈,名篇也不考虑用来供奉,主要就是用于赠予国家集团中的朝贡国,提高归化度。所以随便合成完成任务即可,王上如果有精力想要收集名篇,也可以继续合成哈~
注:【诗中谪仙】系列任务要求拥有名篇,所以王上们在创作完成后,记得先提交任务,如果使用已合成名篇继续合成,或者将名篇赐予藩属国、用于传播文化,都会导致任务无法完成哦。
第二阶段:
本阶段的碎镜获取为解锁凌烟阁人才,可获取碎镜3个
对应的国家使命任务为【碎镜·峥嵘岁月一】、【碎镜·峥嵘岁月二】、【碎镜·峥嵘岁月三】
这一阶段也相对来说比较容易,凌烟阁奇观共有14位人才可以解锁,下表列出了所有人才解锁条件与奖励,值得额外说明的是,部分人才的进入凌烟阁后才可招募为名臣,例如李靖、李绩等。

注:因为可选人才比较多,王上根据自身需求与难易度解锁即可,需要注意的就是,虞世南的解锁条件是要求拥有4个名篇著作,所以解锁前不要将名篇赐予藩属国或者用于传播文化哦~
第三阶段:
本阶段的碎镜获取为解锁奇观,可获取碎镜3个
对应的国家使命任务为【碎镜·谏诤之臣一】、【碎镜·谏诤之臣二】、【碎镜·谏诤之臣三】、【碎镜·父与子三】
这一阶段也比较容易,大唐开局就可建造的奇观共有6个,可见下表:

如果招募了长孙无忌,政策解锁的【高阁】也可算作奇观。
根据任务需求,我这边推荐大家建造的奇观为:白马寺、龙门石窟、高阁(赵州桥或孔庙)
注:如果王上们有收集的兴趣,也可以攻打下一些其他城市建造奇观哟~
第四阶段:
本阶段的碎镜获取为解锁附庸,可获取碎镜5个
对应的国家使命任务为【碎镜·父与子一】、【碎镜·父与子二】、【碎镜·北狄张狂】、【碎镜·吐蕃求亲】、【碎镜·威服西域】、【碎镜·圣火与神枪】、【河神之裔】
这算是本次攻略中最为复杂的一个阶段了,因此我们也会详细讲解每个国家使命任务的完成方式
【碎镜·父与子一】:要求我们与波斯文化相容度提升至60%,游戏中可以对自己占领的其他文化的城池赠送名篇传播文化,从而提高对应的文化相容度。

由于波斯文化的城市离大唐得比较远,且初始文化相容度为50。加之本篇攻略考虑的是尽可能避免战斗哈,所以就不采用这种方法。
这边个人采用的方法是,在【诗中谪仙·二】国家使命完成后,招募李白作为名臣,并点出对应的政策【傲物】,进而通过科举提高文化相容度,从而完成任务需求。

【碎镜·父与子二】:要求我们供奉名篇《高昌乐》,这也是本次攻略中,为数不多需要战斗的地方,只需要灭掉高昌国,就可以通过事件获得《高昌乐》,当然,也可以通过妙笔生花,集齐6点边塞灵感,3点豪放灵感,合成出《高昌乐》
【碎镜·吐蕃求亲】:如果【父与子一】中采用了李白的政策,那么在这个国家使命任务中,我们只需要拉高与吐蕃的好感即可完成任务。
如果没有采用上述提到的办法,则该任务我们采用让吐蕃对唐的关系为朝贡、附庸或都护来完成,具体可见下文。
【碎镜·威服西域】:在【父与子二】中,我们灭掉了高昌国,因此这边战斗也只需要打下楼兰即可完成第一个条件。
【碎镜·北狄张狂】、【碎镜·吐蕃求亲】、【碎镜·威服西域】、【碎镜·圣火与神枪】、【河神之裔】:这五个国家使命任务,我们一同讲解,由于前文提到了,本攻略尽可能避免战斗,所以这批国家使命任务,我们采用的是使对应国家的关系为朝贡、附庸来完成
我们利用大唐的特性【万国来朝】,通过科举提高其他国家的归化度。进而拉拢大唐周边的小国成为朝贡国。

注:归化度达到100便可成为朝贡国,我们可利用提高好感、使用士子游说等手段,来提升归化度。
在拥有足够的朝贡国后,通过剧本政治政策【都护府】、【羁縻州】、【节度使】

短时间内提高全图所有国家的归化度,进而勒令突厥、吐蕃、吐谷浑、望衍成为我们的朝贡国。
然后在国家集团界面,通过赠送名篇与礼物的方式,进一步提高突厥、吐谷浑的归化度。

待归化度达到200后,使用勒令内附,将之转化为藩属国,即可完成对应的国家使命任务了。

第五阶段:
最后,在我们集齐碎镜后,只需要根据剧情,完成【如影随形一至五】这五个国家使命任务,即可达成终局国家使命任务中得知阴影的真面目的要求。
大唐达成【万世无惭】高级结局后,也可同步解锁【贞观之治】普通结局。

【新内容】
无悔华夏全新剧本《玄奘传》12月12日隆重上线。
在这个剧本中,您可以扮演三藏法师玄奘,排除万难取得真经。在西行前往天竺的路上,您将体验到史实叙事和传说叙事两部分内容,充分体验玄奘西行故事的魅力。
【新名臣】
12月11日起,将陆续上线孙悟空、吴道子等新名臣。
【演化池】
12月11日起,将陆续上线孙悟空、玄奘、吴道子、谢玄等名臣演化池。
详情请参考游戏内公告。
【活动】
12月11日起,将陆续上线玄奘传挑战活动、山海秘藏等活动。
详情请参考游戏内公告。
官方网址:暂无
应用厂商:
包名:com.tencent.tmgp.whrhx
名称:无悔华夏
版本:3.6.236
MD5值:d58b58222591edf7dfbe4fde189d7f39
无悔华夏
slg游戏