12306省钱小妙招-退车票不收手续费分享给大家啦!如果你买了车票,发车前想换趟车次,但是已经触发了手续费收取规则,教你咋样换车次不扣钱!

那就是不要把买的车次给退掉,直接改签当天就行,不要退票再重新买!不要退票再重新买!不要退票再重新买!
例如:
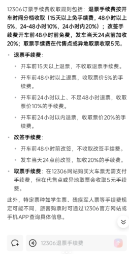
发车前三天,你想由火车换成高铁,按照12306的手续费收取规则,15天以内就要扣手续费了,48小时以上要扣5%的手续费了。
那么为了不扣手续费,你直接在12306上改签成高铁车次就行。这样,12306会把你的高铁车费扣掉,同时把火车费给你原价退回。亲测有效。

因个人原因退票被扣的手续费是无法要回的;只有铁路方责任才会退回!

1.退票时间大于8天,不收手续费
8天是按天计算时间,出发日期减7是最晚不收手续费的日期,出发日期减6是开始收手续费5%
例如:出发日期是1月11日
11日-7=4日,1月4日23:59前不收(亲测有效)
11日-6=5日,1月5日0点后就要开始收手续费
2. 48小时以内,就按小时计算,跟出发的具体时间有关
3. 24小时以内,就按小时计算,跟出发的具体时间有关。

游戏软件