
更新:2026-04-07 20:51大小:115.3M
类型:健康运动版本:v2.3.9 最新版




荷叶健康app下载是武汉宜贰叁科技有限公司倾情推出的一款健康移动服务平台,平台拥有首页,健康商城,家庭医生,名医讲堂,我的等板块,可以帮助用户更好的就医问诊,手机买药,荷叶健康,智慧健康,用爱守护。

“荷叶健康”APP是一款提供线上问诊、购药、配送及客户服务等功能的综合服务平台,
平台引入优质零售药店和医疗机构资源,为用户提供互联网+医药服务。
荷叶健康
健康生活管家,专业尊享服务
家庭医生
您的专属家医,7*24小时在线
健康商城
正品健康好物,百万权益补贴
权益服务
尊享健康权益,时刻健康守护
1、下载安装好荷叶健康app安卓版软件即可打开运行

2、首先在使用前对其进行定位

3、接着即可开始使用软件中的功能

4、同时可看到附件所有的药店来对其进行选择购买药品

5、接着根据自己的需求来进行选择下单即可

6、另外,其中软件还贴心的将所有的药品进行了分类,以便用户可以更快的找到自己想要的药物

1、打开app。点击下方的【我的】。

2、点击【设置】。

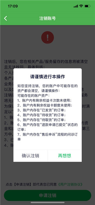
3、进入后,点击【注销账号】。

4、进入后,等待几秒钟,点击【申请注销】。

5、阅读注销事项,然后点击确认注销。

6、收取验证码后输入,点击【注销】即可。
荷叶健康致力于为用户提供全流程全场景的互联网医疗健康服务,
开发荷叶健康商家版、荷叶医生、荷叶药师等多款APP产品,链接广大医师、药师资源和终端药店伙伴,打造“医-药-险”健康闭环。
修复已知问题、提升用户体验;
备案号:京ICP备2022016495号-13A
应用厂商:北京药帮忙科技有限公司
包名:com.ybm100.app.heye.store
名称:荷叶健康
版本:2.3.9
MD5值:b5e006f710e1754a051da80ebeda47e9
隐私政策:点击查看